The Send Email action
The Send Email action allows your workflow to automatically send emails directly from within the system.
You can include this action multiple times within the same workflow.
Common examples of why you might add this action are to:
- Send a confirmation email when a job is created;
- Send an acknowledgment of a customer’s request; or
- Send yourself an alert when a node fails in one of your workflows.

Configuration
To set up the Send Email action:
- Drag and drop the node in the Workflow Editor.
- Connect it to a Starting action or another Action node.
Click on the node to open the Properties panel.
Mandatory fields
All of the fields in the Properties panel must be populated for this node.
How to configure:
Recipient (To)Determine who you want to send the email to, by either:
- Manually entering the recipient’s email address;
- Choosing a variable by clicking + Add a variable. When choosing a variable, you can choose:
- a default variable from an earlier node e.g. the From variable from the Incoming Email Starting action to reply the sender of an Incoming Email; or
- a custom variable, if you have extracted an email address earlier in your workflow (e.g., using the Extract Text or AI Prompt node).
The From field will be automatically populated with a unique test@prod.buildconicerge email address.
If you have added an Inbound email address via the Email Management section in Settings, and have configured it to be a Starting action, you will also have the option to select this email from a dropdown in the “From” field.

📚 Learn how to set up your own Inbound email via the Email Management section within Settings, read this article.
Determine the subject line of the email which will be sent by either:
-
Typing it manually; or
-
Adding a variable from the dropdown. This allows you to populate the subject with data from earlier in the workflow or to use the same subject line that triggered the Incoming Email node.
Body
Write the email body that you want to appear in every automatically sent email.
You can give the email more context by inserting dynamic data using variables from earlier in the workflow (e.g. job reference or description, contact name, address etc).
Press Save to save your preferences.
💡 Tip
HTML formatting is supported for styling text of emails (e.g. bold, font size, colour and line breaks).

Outputs
When the Send Email action runs, it will return one of two statuses:
- Complete – the email was successfully sent.
- Failed – the email could not be sent
💡Tip
You may want to add another Send Email node on the Failed branch, to send an internal alert if the previous Send Email node fails.

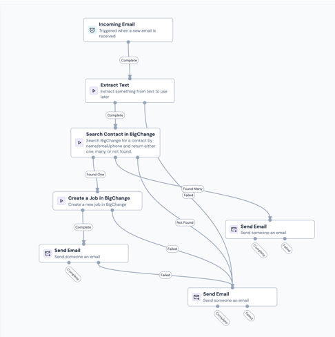
Email notification of new job workflow
Smith & Cohen want to make sure their field technicians are instantly informed whenever a new job is scheduled in BigChange. They are using Build Concierge to automate the creation of jobs which are received via email.
- The relevant job information is extracted from the incoming emails as variables using the Extract Text node.
- The contact is located in BigChange using the email address of the customer via the Search a Contact in BigChange node.
- The job is then created against the contact using the Create a Job in BigChange node
- An email is then sent to the technicians confirming all of the important information using the Send Email node.
.png?width=379&height=613&name=chrome-capture-2025-12-17%20(1).png)
In terms of how they configure the Send Email node:
- Recipient - will be set to the field team’s group email address (fieldteam@smith-cohen.com).
- Subject - “New Job Scheduled” followed by the Job ID from the newly created job, which will be dynamically inserted as a variable.
- Email body - informs that a new job has been scheduled with all the important information dynamically populated with variables from earlier in the workflow

This ensures the field team has all the essential information, improving efficiency and reducing manual work.
Keep reading to learn about how to use the Send Email node for troubleshooting purposes!
Using emails for troubleshooting
We recommend adding a Send Email action on the failed branch of each node in your workflows.
This allows you to send a member of your team an alert whenever something in a workflow fails.
💡Tip
Get more context in the alert as to why the node failed, by adding the Reason for Failure variable to the Email Body. The variable will show as #error.
For example, in the workflow above, we'd recommend that they add Send email nodes on the failed branch of the earlier nodes to inform the relevant people internally that something failed.

They may want to send a different email where something is not failed but might require further action, such as when multiple contacts are found through the Search Contact in BigChange node, as shown above.